足交
欢迎访问 足交 足交 !
设为主页
加入收藏
学校主页
主页
足交概况
足交简介
组织机构
师资队伍
教师风采
专业介绍
新闻公告
足交新闻
足交公告
教学科研
教学动态
学术交流
科研团队
人才培养
本科生教育
研究生教育
培养方案
校友专栏
党建园地
党建工作
党员教育
理论学习
样板支部
学生工作
学工动态
规章制度
学生组织
招生就业
招生简介
就业服务
创业服务
主页
>
招生就业
>
招生简介
> 正文
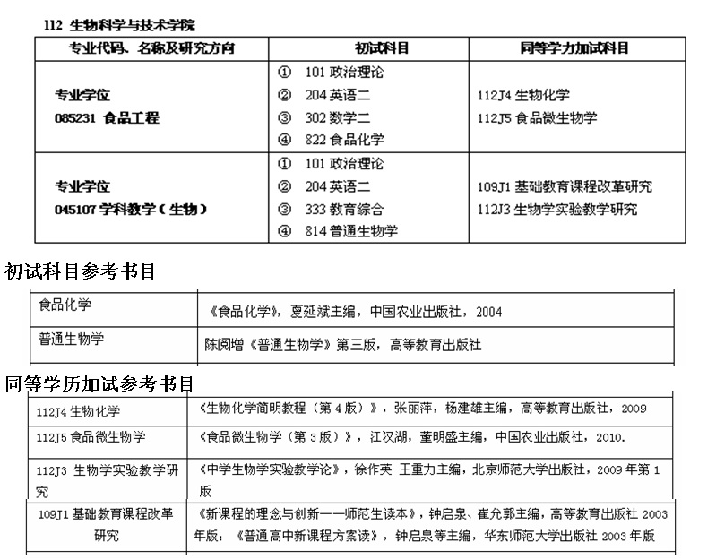
2016年生科院硕士招生专业及自命题参考书目
上一篇: 足交 2016年硕士研究生招生简章
下一篇:2015年 足交 食品工程硕士研究生复试实施细则